Search history
Clear allSearch by image
XDrag and drop an image here or upload an image
Max 5MB per image
UploadSign In | Join
X Email Mobile
|
|
¥32.94 | 344 set available |
|
|
|
¥32.94 | 365 set available |
|
|
|
¥32.94 | 707 set available |
|
|
|
¥32.94 | 691 set available |
|
A new item has been added to your Shopping Cart. You now have items in your Shopping Cart.
Product Size: 21*18*8cm, 612g
【Packing Size】 28*11*21.5cm
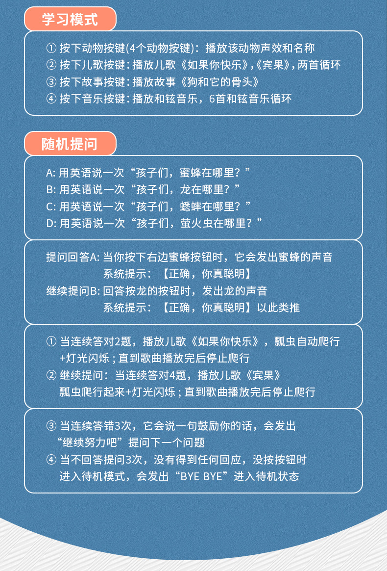
【商品名称】 益智瓢虫早教机
【Product Packaging】Window Box
【Product Features】Cultivate baby's vision, hearing; touch; parent-baby interaction;
【Product Color】Pink/Red/Blue/Light Blue









Update time:
TOP