Search history
Clear allSearch by image
XDrag and drop an image here or upload an image
Max 5MB per image
UploadSign In | Join
X Email Mobile
A new item has been added to your Shopping Cart. You now have items in your Shopping Cart.
The humanitLiren Decoration Lantern Factoryy lamp act the role ofing 8yr.
Contacts:CHENMIN Chat
Mobile:86-15868630801
E-mail:29270233@qq.com
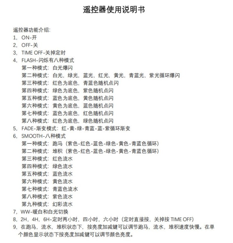
品 Name: remote control colorful USB copper wire lamp string
Product size: 10M100 light, 5M50 light, 2M20 light (other sizes can be customized)
Color of wire: silver wire
Lamp bead color: change 12 colors, multiple flashing mode
Lamp bead interval: 10cm
Light source type: 0807
Power supply: USB 5V
Packing method:The default pearlescent bag packaging, PVC boxes can be made as needed, OPP bags for details to inquire customer service










Update time:
TOP