Welcome! Join free or Sign In

X Email Mobile

Home > Markets > International Trade Mart (District 2)> 2 F > Lock> YIWU SHUANGLI HARDWARE COMPANY 中文

electric door automatic induction door motor induction door remote control door motor

  • EXW Price: Min. order:
    CN¥ 2000.0
    1/set
  • 1 set
  • specifications
  • Specifications
    mixed batch CN¥ 0.0 500 set available
    Summary 0 set Subtotal:CN¥ 0 Selected ∧
Please select a product
Send Inquiry Chat with supplier

A new item has been added to your Shopping Cart. You now have items in your Shopping Cart.

Continue Shopping View Shopping Cart

YIWU SHUANGLI HARDWARE COMPANY 15yr.

Contacts:lemen Chat

Mobile:86-13506587772

E-mail:2859664980@qq.com

Click to Contact Yiwugo official customer service for International sourcing.

Yiwugo official customer service X

Whatsapp:

Email: yiwubuy@yiwugo.com

  • Description

115
厂家推荐

3658234463_1469649098

11副本125

11副本155
undefinedundefined
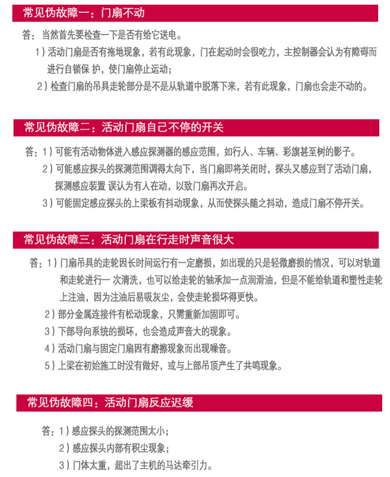
故障分析1

故障分析

Update time:20220714171422


Chat withX

Supplier> Sourcing Agent>
©2026 Yiwugo.com All rights reserved.
Finding high quality products in Yiwu China, Yiwu China Commodity Market (Yiwu wholesale market), the World's Largest Commodities Trading Center Online.
TEL: +86-579-81530000 FAX: 86-579-85188202 网站备案号:浙ICP备15028362号-7

TOP